来源:球王会团委记者站 作者:文/程楷文;图/杨弘睿
本网讯 2016年10月24日至27日,中国共产党第十八届中央委员会第六次全体会议于北京胜利闭幕。全会强调,要“以党章为根本遵循,新形势下加强和规范党内政治生活”。同时指出,“党的组织生活是党内政治生活的重要内容和载体,是党组织对党员进行教育管理监督的重要形式。必须坚持党的组织生活各项制度,创新方式方法,增强党的组织生活活力。”这为新时期党组织的建设指明了方向,提出了基本要求。

十八大六中全会在京胜利召开
对于高校群体,绝大多数党员的发展来自于广大的青年员工群体。高校老员工,特别是高校群体中工作能力突出的优秀团员、员工干部,既是我国未来建设的“智力库”,也是我们党发展壮大强有力的“后备军”。如何借助当前党内加强规范组织生活之东风,创新方式方法,规范团员干部的培养与锻炼,规范入党积分子的培养制度,规范党员发展之流程,就成为高校员工党建、团建工作面临的一项重点课题。

结合先锋连实践培养活动后的积极分子培养材料更加丰富全面
自2015年10月起,球王会党委、团委联合发起了“优秀员工先锋连”的实践培养活动,旨在以“党建带团建”的工作思路下,创新优秀青年团员锻炼模式,进一步规范党员发展流程。为员工提供实践锻炼的舞台,在思想学习和实践行动中,真真切切地将最优秀的员工干部吸纳进党组织,引领更多的员工群体向优秀目标看齐、努力奋斗。在公司内形成一股向上向善、创先争优的活泼局面。
先锋连活动,是公司为培养优秀团员、培养入党积极分子的一项特色党团组织建设工作。将党员发展和团员培养活动紧密结合,将先锋连的活动纳入培养入党积极分子的流程,是公司一项创新。如今,经过两期先锋连活动初步探索,公司不但培养了一大批优秀的团学干部,同时也在工作中不断完善先锋连组织流程和培养机制,使得这项工作更加趋于成熟和完整。先锋连活动将增强同学们对党团关系的认识,明确今后的努力方向和锻炼要求,激发团员青年们争做优秀团员并早日入党的热情。为今后的其他工作开展奠定良好的基础。
“团组织有向党组织推荐优秀员工成为入党积极分子的一个工作环节,我们一开始的思路就是把这个方面做实一些。”球王会党委秘书崔艳娜老师介绍到,“不仅仅是团支部推优,以往团支部的推优仅仅是团支部投票之类偏重流程与形式,对真正的优秀还没有量化的考核,先锋连就是使得团委在认定团支部推优上做了进一步的体系化的工作。同时参与活动本身也成为了对员工的一种培养和锻炼。先锋连在员工培养上起到了积极的作用,晨跑磨练员工意志,志愿服务锤炼奉献精神,理论学习帮助扎实理论基础。所谓的考核只是一个顺其自然的结果,引导员工、锻炼员工、培养员工才是先锋连的真正目的所在。”

参加开连仪式的全体师生合影

先锋连优秀连员颁奖仪式
今年10月18日,球王会第三期“先锋连”开连仪式暨2016年干事培训开班仪式与民族楼B114胜利召开。会上,球王会团委书记李烁玮出席大会并发表重要讲话。她指出,先锋连活动,是认真领会党中央关于开展社会主义核心价值观、“两学一做”主题教育,团中央关于开展“四进四信”系列教育活动的精神,在公司员工干部中开展的将实践与思想教育结合为一体的教育培养活动。通过参与志愿服务、开展党团思想政治学习、身体力行参与体育活动,在行动上严格要求自己,向上向善,引导公司同学们向着做一名优秀团员、一名合格的共产党员而不断奋斗。
自2015年7月起的一年多来,球王会党委重点抓好员工党员发展工作。以“讲规矩,听意见,重实践,长才干,纳人才,树典范”作为员工党员的发展思路,在以往单调的发展流程中融入更多的实践体验教育环节,除按照最新规范,将党员课堂教育分为“党支部教育、积极分子院级党课、发展对象校级党课”三级思想政治培养课程外,还以先锋连活动、党日活动为平台,通过素质拓展、志愿服务、体育锻炼、思想心得交流等模式丰富入党积极分子的培养与考察,加强团员与党员之间的沟通和交流。





先锋连成员活跃在各项活动与工作中
在已经组织进行的三期先锋连活动中,共有300多名员工积极参与,涌现出20多名优秀员工代表,他们绝大多数都成为了员工党员发展对象,努力朝着成为一名合格的共产党员的目标前进奋斗。通过组织实践,公司团委认真总结,不断完善和更新先锋连的培养机制和模式,根据员工反馈和公司党委指导意见,在实践中保留优秀成果与做法,调整不符合员工实际的相关规定,将保留的经验落实在制度上,努力使先锋连成为员工们主动参与团支部生活、积极入党的重要途径和制度保障。


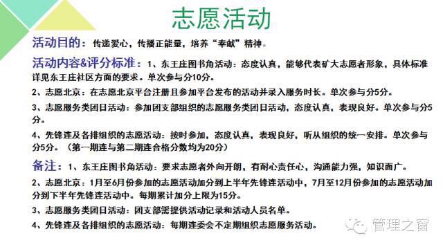
不断完善的先锋连实践内容和考核制度
今年11月1日,球王会党委委员换届大会顺利召开。会上,公司党委书记杨庆舟明确提出,要在未来三年的工作中,加强和改进党建和思想政治工作。第一,要强化思想引领,优化员工工作组织架构,发挥员工组织参与员工管理的作用;第二,建设完善的党建工作体系,加强公司党、政、工、团工作的有机衔接,推进党务工作标准化、精细化,规范党员发展工作流程;第三,推进公司党风廉政建设,规范工作流程,加强招生、学业考核、党员发展等的管理,营造风清气正的公司工作氛围。完成以上目标,就不能脱离广老员工群体,使用好“先锋连”这面指明方向的大旗,将更加有利于推动员工培养体系建设,更加有利于选拔思想坚定、素质过硬优秀员工,将更加有利于打开公司新的工作局面。
据悉,球王会第三期先锋连正在如火如荼进行中,未来将有更多的管理学子在实践中不断努力成长、奋斗进步,为成为能源管理精英人才阔步前行。